Dec 03 2017

The M3 headphone amplifier was designed by AMB Laboratories for the DIY headphone audio community. It is an excellent amplifier to listen to and it was very fun to build. Actually, before starting this amplifier, all of my previous DIY headphone amps were from kits. Kits that provided nearly everything; the PCBs, all of resistors, transistors, caps, diodes, etc. The kits even provided aluminum cases and some sort of power supply for the amp. So, having a comprehensive kit makes it extremely easy for the first-time builders, however, it wouldn't allow the builder to pick out parts of their own. For example, one may want to get higher quality components or design their own cases.
Please go here to get all of the technical information for this project: AMB Labs
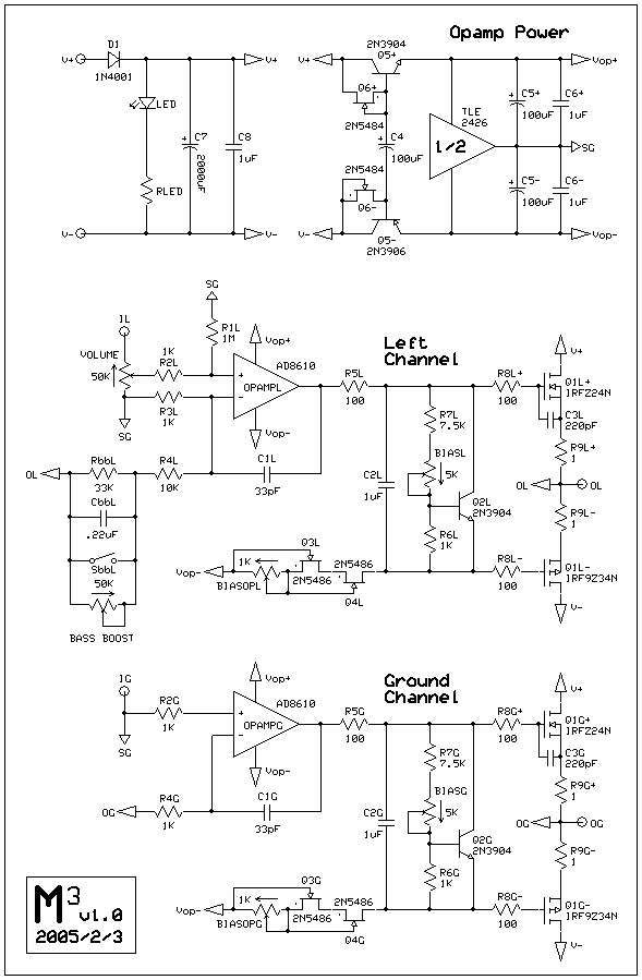
Here's the schematic diagram for the AMB Labs M³

When I decided that I wanted to build another headphone amplifier, I had a lot of options in front of me to choose from. But I chose the M3 because I felt it is easier because of its simplicity in parts and wiring. Along with the M3, I also had to build the power supply for it. The easier way is to just use one of those wallwart, one that supplies 24VDC from 115V AC with around 0.33A. However, I wanted something with high quality and regulated as well. Luckily, AMB Labs also provided a DIY power supply called σ11:
Additionally, I knew that I wanted one of those fancy LED switches for turning the amplifier on and off. These types of switches you would often find on high-end audio systems. This meant that I needed something like the ε24:
And lastly, to "fancy" the amplifier even more, I added the ε12:

So, let's get started. First, I had the M3 PCB completed and cleaned. Afterwards, I finished the A11 power supply PCB and wired everything accordingly to the transformer. There's a relay switch near the bottom of the photo which is used along with the Epsilon 24 (next to the PSU pcb) for controlling the power.

Next, before moving on to the M3, I had to make sure that the σ11 is outputting the correct and stable voltage of 24VDC.

Perfect!
Then, the next step is to wire up the amplifier and the power supply. Now, the only know that the amplifier is getting power is from the LED mounted directly on the PCB.

Success! It is alive!
Checking and testing the main power switch:

Got the enclosure and custom front/rear panels delivered. The custom panels were done by Front Panel Express. Also, the volume and bass control knobs were purchased from Goldpoint Level Controls

Putting the front and rear panels up for the power supply. Due to careful designing and planning, everything was able to fit perfectly. Don't mind the stack of cardboard on the bottom of the bottom side of the enclosure, it was used during drilling of the PCB screws. It was so I wouldn't drill into the wooden counter-top.

Next, I had to securely mount all of the PCBs and parts to the enclosures and then the amplifier and power supply enclosure and panels are completely assembled. Note: the umbilical power cord delivering the 24VDC was custom made using Amphenol connectors. Using those connectors were a complete overkill but I didn't care, I wanted something really nice.


Finally completed and it sounds amazing. Every part of this entire project was fun and I had learned so much in the process. Thanks AMB Labs for designing such a wonderful amplifier.
Here's some more additional photos of the completed amplifier and power supply







